Warner Music Group

Transforming the Digital Releasing Process

Scroll
Project Date July - November 2018
Client Warner Music Group
Visit wmg.com
User Story / Problem As a WMG Production Manager, I need a streamlined and efficient system to manage digital assets and rapidly release new music, reducing distribution time from weeks to minutes, so that I can ensure timely global music availability.

Overview

Warner Music Group required an immediate UX lead for a fast-track project: the Asset Data Management and Rapid Release MVP. This critical initiative aimed to drastically reduce the time it took for WMG's digital releases to reach Digital Service Providers.

Initial Challenges:
  • Filling an immediate UX vacancy on a high-velocity project.
  • Onboarding as the sole designer with limited initial guidance.
  • Rapidly understanding an existing atomic design system and Bootstrap 4 capabilities.
  • Quickly ideating on design patterns to address a growing backlog.
Key Project Goals:
  • Decrease time to Digital Service Distribution by 99% (from 3 weeks to 10 minutes).
  • Design intuitive workflows for asset and release capture.
  • Contribute to and leverage a scalable UX pattern library.

Process & Design

As the sole designer, I had a unique opportunity to deeply ideate on UX patterns for a brand new product, addressing challenges from search functionality to navigation structure and deadline management. My process involved close collaboration with the VP of Product and Senior Manager to solidify design patterns that aligned with business stakeholders' desired workflows and enhanced user ease.

A key aspect of this phase was recreating the existing Adobe Illustrator pattern library in Sketch. This initiative was crucial for streamlining design work across the team and ensuring consistency.

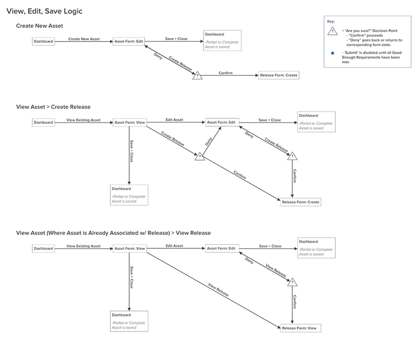
I designed Dashboard, Search, Asset Capture, and Release Capture interaction patterns, meticulously aligning them with user needs, business objectives, and technical requirements.


I maintained a high degree of ownership over my process and designs, regularly presenting my work and annotations to both developer and business stakeholders. This iterative feedback loop ensured designs were both user-centric and technically feasible.

I planned and pointed sprints and UX spikes along with my Product Owner and Project Manager for the Asset, Release, Search, and Database lock sprints. I uploaded my designs and annotations in Zeplin and hosted regular meetings with our internal and foreign dev teams.

Furthermore, I planned and hosted usability research sessions and weekly work review sessions with Production Management stakeholders and Design and Technology VPs, ensuring continuous alignment and validation of design solutions.


Mobile Iteration

Extending the MVP for mobile functionality was a key part of the project scope. This provided an excellent opportunity to leverage the Bootstrap Grid, allowing me to dive into a native mobile design approach for the Release Application. My focus was on optimizing the experience for smaller viewports while maintaining consistency with the web platform.


Outcomes

The Asset Data Management and Rapid Release MVP was a resounding success. My contributions as Lead UX Designer directly led to the product's ability to **decrease time to Digital Service Distribution for WMG Digital Releases by 99% (from 3 weeks to 10 minutes)**. This massive efficiency gain significantly streamlined operations and accelerated music availability globally.

Additionally, my work in recreating the Adobe Illustrator pattern library in Sketch had a significant internal impact, **streamlining design work across the team** and fostering greater consistency in future projects.

The project successfully delivered a robust MVP that met critical business objectives and laid the foundation for future enhancements in WMG's digital asset management ecosystem.